跳到主要內容區
Menu
致理首頁
回首頁
圖資處
圖書館
系統網路組
管理資訊組
創新數位教學中心
網站地圖
本功能需使用支援JavaScript之瀏覽器才能正常操作
創新數位教學中心
業務範圍與工作職掌
遠距教學課程專區
磨課師課程學分類別
磨課師課程常見問題Q&A
數位中心教學資源
創新數位教學中心相關法規與表單
創新數位教學中心-聯絡資訊
首頁
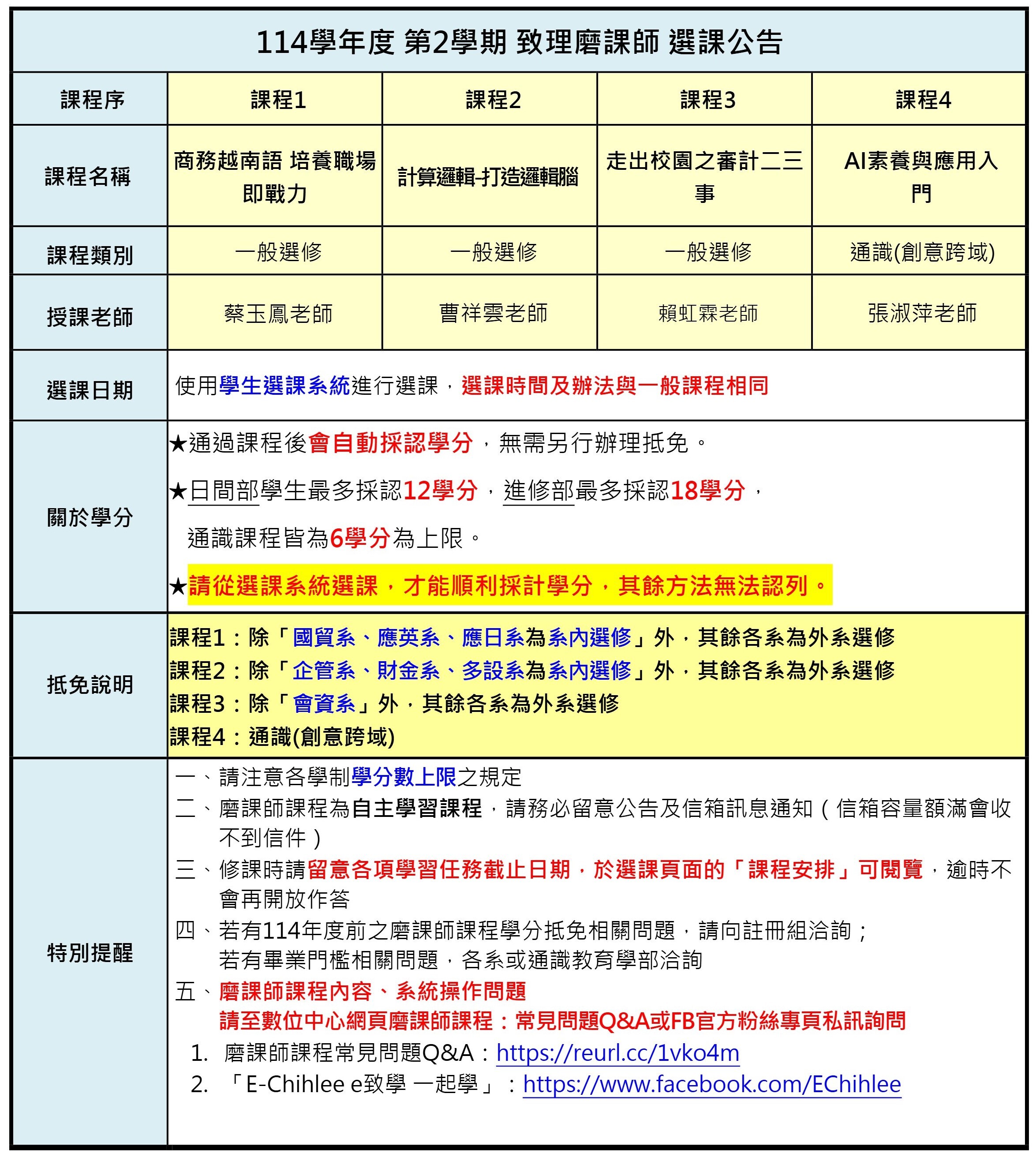
磨課師課程學分類別
(👆點擊可放大圖片)
114-2致理磨課師選課公告.pdf
114-1致理磨課師選課公告.pdf
113_2致理磨課師選課公告.pdf
瀏覽數:
Close (Esc)
Share
Toggle fullscreen
Zoom in/out
Previous (arrow left)
Next (arrow right)